欢迎来到石家庄精英华唐艺术职业高中官网

招生热线:0311-84588801

石家庄精英华唐艺术职业高中

JINGYING HUATANG ART VOCATIONAL HIGH SCHOOL
艺知攻略

2026年河北省普通高校招生艺术类专业统考考生须知

发布时间:2025-10-22 20:17:44    作者:精英华唐艺术高中    点击量:

2025-10-22

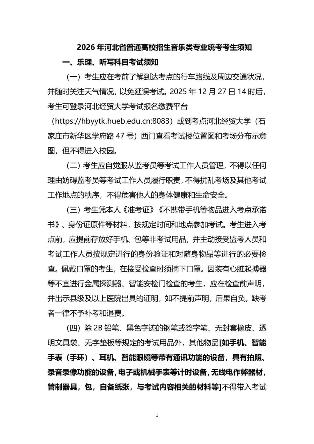
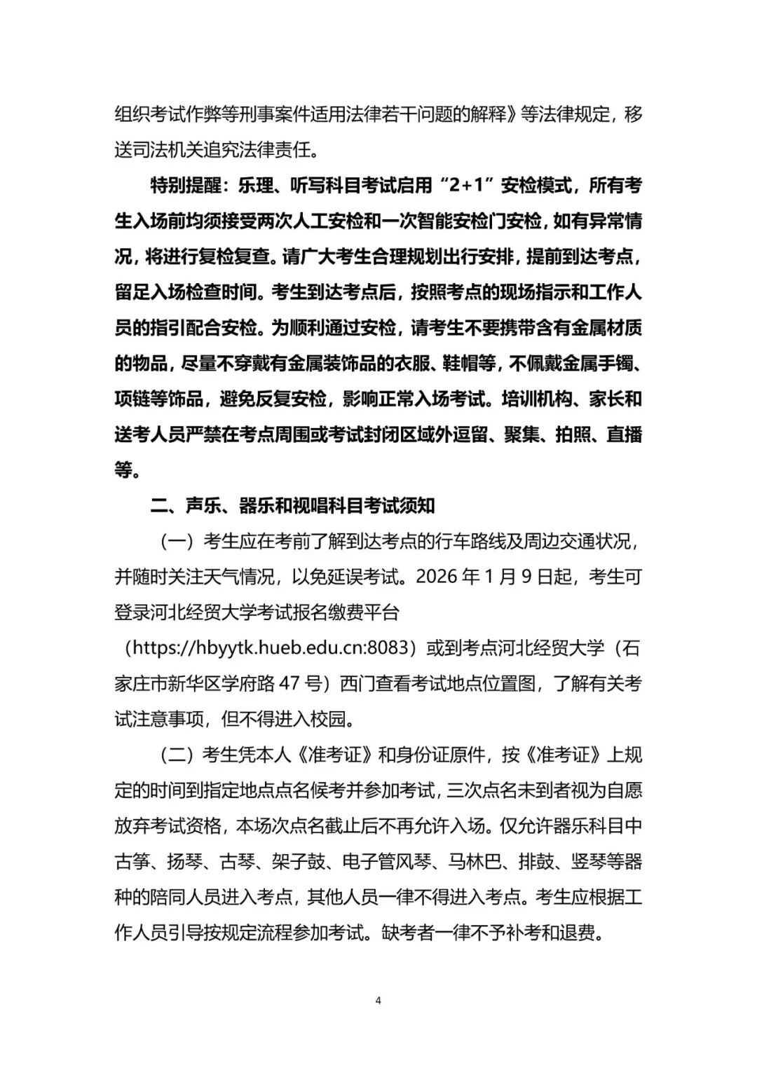
2026年河北省普通高校招生音乐类专业统考考生须知

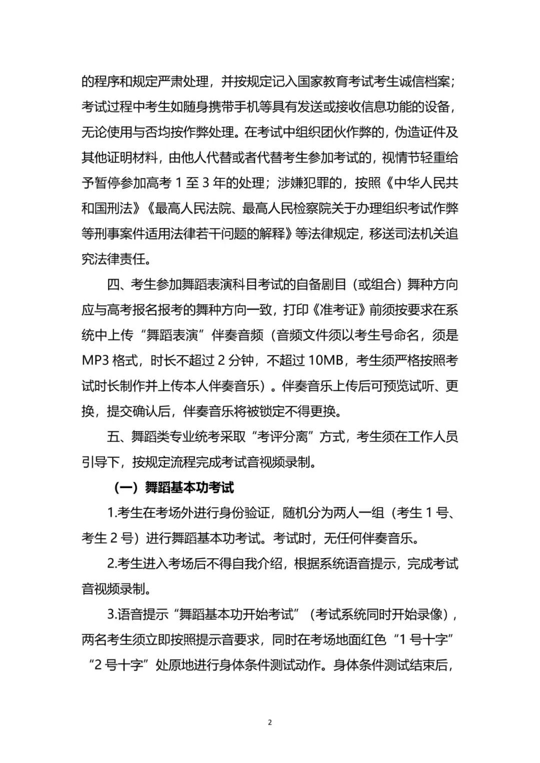
2026年河北省普通高校招生舞蹈类专业统考考生须知


2026年河北省普通高校招生艺术类专业统 艺术高中要多少分才能考进 初中生是选择上普通高中,还是选择上职业高 初中毕业零基础怎么考艺校? 孩子毕业后选择什么样的职业 在高中学文还是学理,该如何选择 初中生上职业高中有哪些好处? 艺术行业、艺术职业有什么发展前景? 为什么说选择艺术高中、艺术专业是最智慧、 为孩子做正确选择,为什么要倾听专家的意见
新闻列表招商热线
石家庄精英华唐艺术职业高中 All Rights Reserved. 冀ICP备18012281号-1   冀公网安备13011002000322号